“So, what does an Agile Coach do?” Normally around this time of the year, I tend to get this question a lot while meeting up with friends and relatives around a table of plentiful food and drinks. Although this year is a bit different, the fact that I hadn’t yet come up with a satisfactory answer bothered me slightly.
It’s a slight nuance, but I consider my role as a Business Agility Coach (rather than an Agile Coach), a much more accurate reflection of what I do day to day. In agreement to my conversation with Marty Cagan earlier this year, a large portion of Agile Coaches are delivery coaches that help optimize the efficiency of teams. To me, the term “business agility” includes a broader scope of business effectiveness, product strategy, and systems thinking. More akin to a “full-stack” Agile Coach, so to speak. The Needs-Oriented Model of Agile Coaching is helpful in suggesting and visualizing how an Agile Coach can approach their work based on three main aspects of the model: client layers, an outward-in approach, and quadrant of needs.

In Figure A, the predominant, and never exclusive, thought process of an Agile Coach depends on the needs of one of the four following client layers:
- Self
- Individual
- Team
- Organization
The self is in the middle as the self need is always important enough to consider to some degree when working with whichever other client layer. The individuals (besides self) are in the next layer. These are members in your team, other teams and the organization. The team comprises of the individuals and primarily refers to the client team that has requested your services, as an Agile Coach. However, it can also refer to a team or chapter of Agile Coaches, if you’re fortunate enough to be a part of one, as an Agile Coach. Lastly, the organization comprises of multiple teams. Things affecting one of these layers will in some way affect the others.
It’s also important to note that there will always be external factors and circumstances outside the client layers that are outside any one person’s control such as company acquisitions, trade embargos, stock market crashes, and personal events such as getting married, retiring, a loved one passing away, etc. These will in some way, shape, or form affect the different layers.
What’s important for the team can be and should be important for the individuals including yourself. This can and ideally should align with your personal, and other individuals’ values and principles, as shown in Figure A, where the individuals are a subset of the organization and team. However, the team/organization goals can be misaligned with the individual’s when the vision/mission isn’t properly aligned, or the roles and responsibilities aren’t clear, or the team members are in a fight-or-flight mode during the storming phase.
In such cases, each client layer’s focus should go to the next outer layer to first think about the system that the individuals and team serve. As an individual, your first priority is to figure out how you can best help your team be successful. Some days that means doing a task you don’t like, or staying late because it will help the team get better. Next, as a team you need to figure out how to help make your department successful. And so on through the layers. This inward-out thought process is depicted by the dashed arrow in Figure A.
From the perspective of an Agile Coach, however, I usually want to start off with an outward-in thought process that’s represented by the solid arrow. This means working across the different client layers to gather context and help in one of the different ways, depicted by Dandy People or Agile Coaching Institute’s Competency Framework. The outward-in approach also facilitates a servant-leadership mindset where your first thought is thinking about the system that you’re a part of – “How can I most effectively help out the my organization with my skillset?” This may mean focusing on providing training and workshops for employees across departments, or helping out a specific business unit with their product strategy and goal-setting process such as OKRs, or getting involved at the very operational level and instilling agile values into a specific team that is trying to figure out which framework they should use for their day-to-day work. By applying the outward-in process of identifying the most important problems to solve, you are more likely to take care of the root problem of multiples issues and symptoms seen across your organization.
The outward-in approach is pivotal to the Needs Oriented Model for Agile Coaching because as you go in and out of working with the different layers constantly, you need to consider the needs of that specific client layer. Below are some examples of outward-in thought processes that an Agile Coach can consider while working across different client layers.

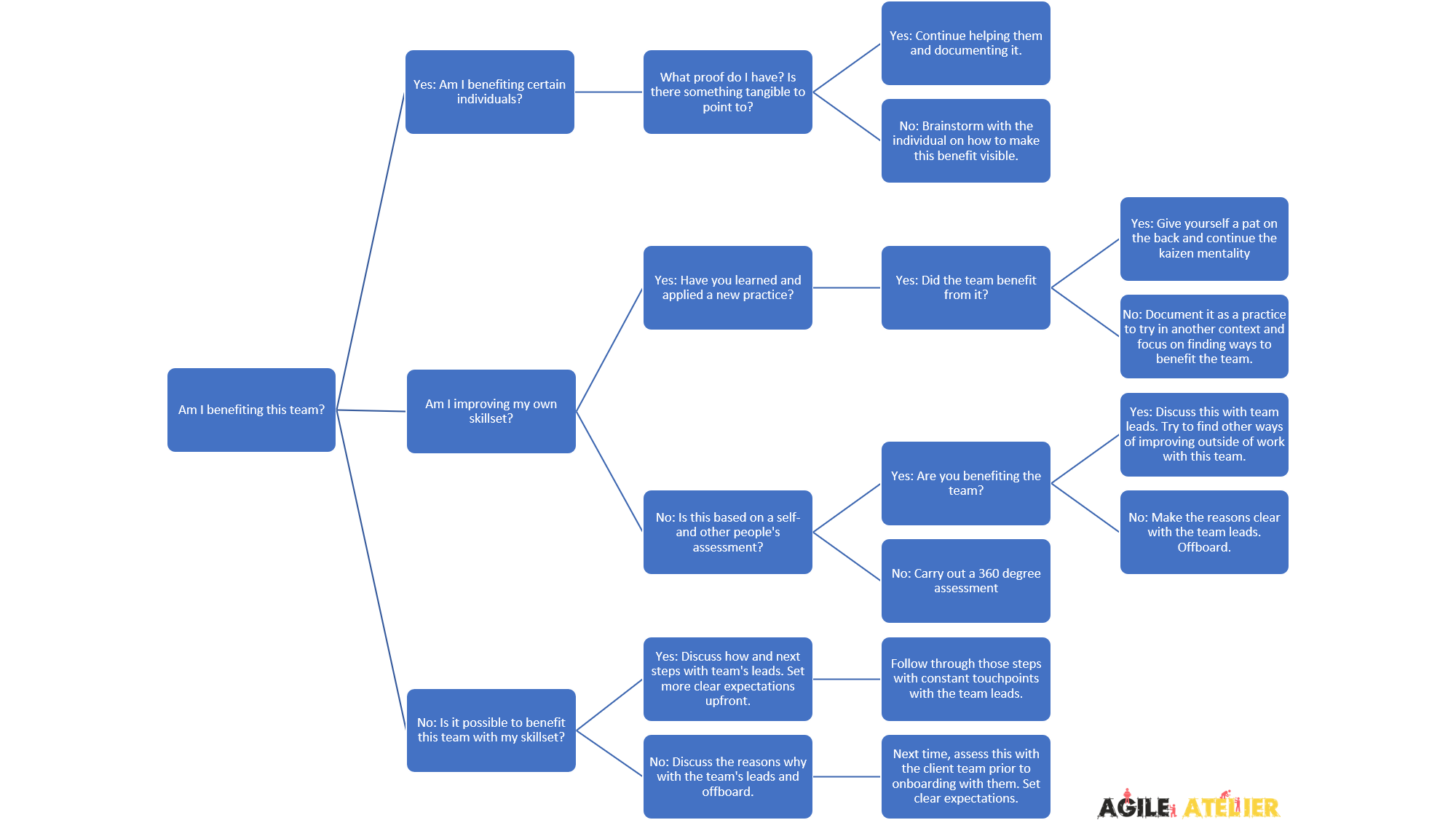
Figure B represents a sample thought process for an Agile Coach in the first client layer after the organization layer – the team layer. While working through this client layer, you are predominantly focused on the team effectiveness with the team culture, product/service, and processes. As a coach, you’re learning more about the different needs related to the team.

Figure C depicts the potential thought process of an Agile Coach when primarily considering the needs of the individuals in a team. In this layer, you’re much more focused on the individual feelings, thoughts, circumstances, and motivators. Applying an outlook similar to the Situational Leadership model here can be beneficial when working with individuals with different personalities, capabilities, and commitment levels.

Similar to Figure C, Figure D represents a thought process of the inner-most client layer – the self. When you’re considering the needs of the self, you are still thinking about the other client layers, as seen in the decision tree in Figures B and C, but you are focused on creating change primarily within yourself.
Once you have more context on the need of each client layer, you can think about its primary quadrant of need from one of the four quadrants in Figure E below.

Each quadrant lists some sample sessions and tools that you can use as an Agile Coach to improve that specific quadrant for the client layer. These are some sample tactics that can be useful in different aspects of respective client layers. The quadrants should be dynamic and evolving based on the specific client layer’s needs. Download and create your own quadrant of needs by using the template below:

The Needs-Oriented Model of Agile Coaching was inspired by Ken Blanchard and Paul Hersey’s Situational leadership model where the leadership approach of an individual should be driven by the needs of the team and one of the different states of performance readiness the team finds itself in.

In the Blanchard-Hersey model, a leader can adopt one of four stances depending on the competence and commitment levels of the team.
- S1 – Directing
- For low competence and high commitment teams.
- Offering step-by-step instructions, clear explanation of the consequences of non-performance and close supervision.
- S2 – Coaching
- For low competence and low commitment teams.
- Concerned with increasing the confidence and skills of followers so that they can ultimately take on more responsibility for their actions.
- S3 – Supporting
- For high competence and low commitment teams.
- Listening, praise and a high level of interaction between leader and follower. In addition, the leader puts a high level of trust in the follower to achieve the day-to-day tasks as the follower’s competence has also grown over time.
- S4 – Delegating
- For high competence and high commitment teams.
- The leader can encourage autonomy, while keeping an eye on not overloading the follower with responsibility and not withdrawing completely from the follower’s proximity.
By leveraging the Needs Oriented Model, an Agile Coach should:
- Use an outward-in approach to assess the needs of the different client layers in their work (see sample decision trees above).
- Use a quadrant of needs for tools and practices to adapt your approach, and cater to those specific client layer needs.
- Be more aware of the external factors and circumstances, outside the client layers, by building personal relationships with individuals. Being aware of these circumstances is a continuous process and often proves invaluable when reacting to unpredictable circumstances.
Similar to the situational leadership model, an Agile Coach should adopt different stances while working across client layers that have different needs, as well as levels of competence and commitment for change and improvement. The approaches would vary from one client layer to another (Figure A), as well as that layer’s specific quadrant of needs (Figure E).
1 thought on “Needs-Oriented Model of Agile Coaching”