When using a framework like OKRs, lots of teams struggle to see a direct impact of their day to day work on broader Key Results. This is especially true if the OKRs are set at a department level and the teams in those departments are given the task of coming up with outputs and activities (tasks, projects, epics, etc) that would “move the needle” on the KRs. Let’s take the following example:

By applying the concept of leading and lagging indicators, as well as a KPI tree, you start breaking the broader key results into more specific metrics that you can influence with the leading indicators.
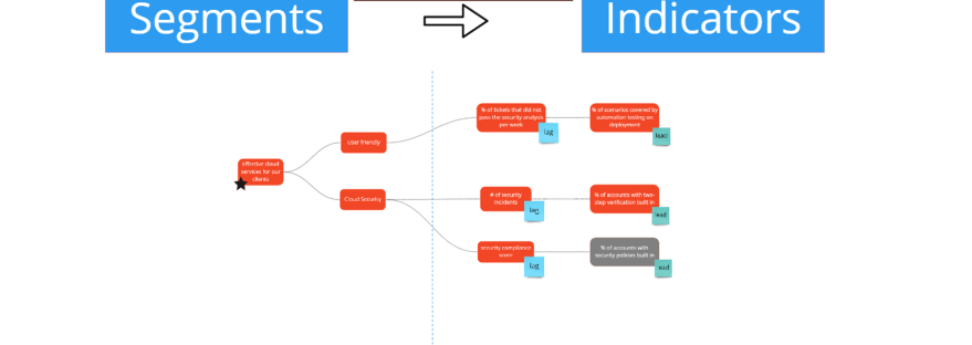
In the case of the second key result from the example above, the question arises, “How do we define ‘low-quality’ tickets?” When placing it into the KPI tree, you can get more specific and look to reduce the percentage of tickets that did not pass the security analysis per week.


To create a KPI tree, start on the left side by coming up with a northstar. The northstar can sometimes be KPI itself, depending on the context for which it is the northstar. For example, a company level northstar of “sustainable growth” is not a KPI but the team-level northstar of “profitability” can be a KPI which is measurable. This should be loosely coupled with your vision and mission as a team – for what purpose do your team exist? After you’ve defined a northstar, break that down into the different segments. In our example, they are the different parts that constitute an “effective” cloud services for our clients.
The dashed blue line separates “segments” that are more strategic buckets from “indicators” that are measures. The segments are the broader groupings without specific numbers. The indicators are things that you either are measuring, or would like to measure within your team. In order to get from segments to indicators, it’s useful to ask yourself the questions from the black box:
- Is this important for you to measure and/or influence?
- Is it realistic and easy for you to measure it?
- Does the lag metric make sense for the segment you’re trying to measure?
It’s important to have an honest conversation about those questions before coming up with lagging metrics for specific segments. For example, if you are not capable of currently measuring the leading metric of “% of accounts with security policies built in”, then color-code it so that you know this is something you can’t measure at the moment but maybe you find it important enough to work on automating a way to capture this metric in the upcoming quarter so that next quarter it’s there and available for you to get insights from and take actions based on.
To make this more actionable for your day to day work, you can then add activities/outputs that you generate as a team to help you achieve the leading indicators.


The most common application of this modified KPI tree is for teams who want to keep track of health indicators for the team. Organizations that I’ve coached in the past have also taken the modified KPI tree, in addition to the quarterly objectives, and used it to generate ideas for quarterly key results.
Rather than struggling to see how your day to day work rolls up to the key results you’ve set at a department or company level, it can be helpful to build out such a KPI tree with different branches/layers that get more specific with each branch/layer to help you connect the dots between the activities that your team generates and the impact that you would like to create, as defined in your vision, mission, and strategy.
2 thoughts on “Layers of impact with KPI trees”